近日,市场监管总局批准发布JJG 688—2025《汽车排放气体测试仪检定规程》国家计量技术规范第1号修改单。详情如下:

市场监管总局关于批准发布JJG 688—2025《汽车排放气体测试仪检定规程》国家计量技术规范
第1号修改单的公告
根据《中华人民共和国计量法》有关规定,市场监管总局批准JJG 688—2025《汽车排放气体测试仪检定规程》国家计量技术规范第1号修改单,现予以公告。
市场监管总局
2025年12月12日
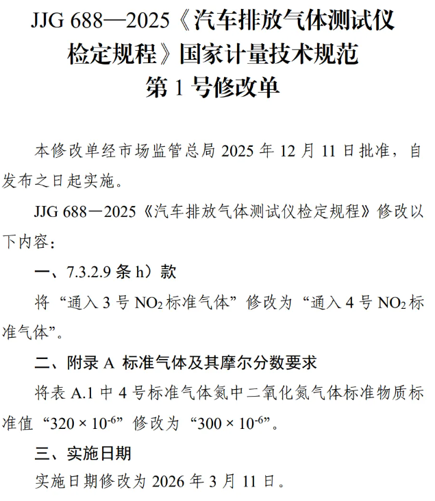
附件:JJG 688—2025《汽车排放气体测试仪检定规程》国家计量技术规范第1号修改单

2021-08-09
2021-04-12
2021-04-06
地 址:河南省郑州市高新技术产业开发区莲花街352号联东U谷二号楼5层
电话:0371-66206555
邮箱:3cfy@163.com
传真:0371-67597979
